Kindle Direct Publishing

Kiddo

UX, Web Application, Consumer DIY Platform

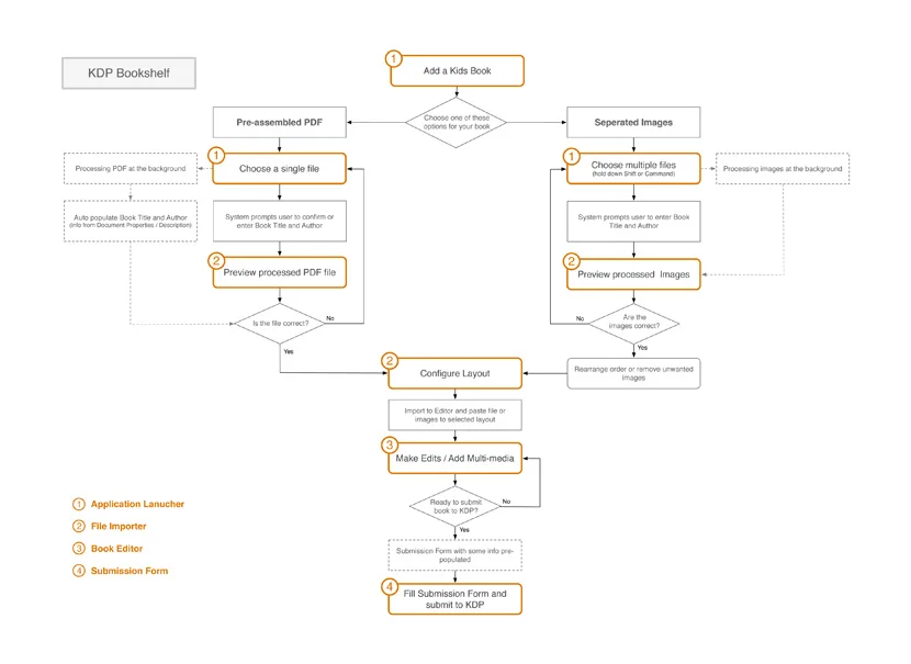
User Experience for creating a children’s book has not been considered in the past. Creating a children’s book by using tools in Kindle Direct Publishing was nearly impossible. In the past, the process of creating a fixed layout children's book for Kindle required tedious and complex manual work. Those authors who managed to code and publish a book through Kindle Direct Publishing often encountered technical problems with unexpected formatting errors.

The purpose of the Kiddo project is to provide a useful and reliable tool that simplifies the process of creating a digital children’s picture book. The project also provides the possibility of new interactions that make picture book creation and publishing easy and fun.




Contribution

  • Design research
  • Concept generation
  • Market research
  • User research
  • Information architecture
  • Wireframes
  • Interaction design
  • Visual design
  • Icon design