The vision of Shelf Book Club emerged from a desire to create a digital haven where book enthusiasts find solace, forge connections, and thrive in a literary community.





Book Club Market Insights







Long-Term Goal







User Problems

Digital Reading Isolation: Despite the convenience of digital platforms, readers feel disconnected from the human connections traditionally found in physical book clubs and literary events, leading to a sense of isolation.

Information Overload: Readers are overwhelmed by the sheer volume of available content, making it difficult to find books that align with their interests and preferences, resulting in frustration and disengagement.

Limited Personalization: Existing recommendation systems lack the ability to understand the nuanced preferences of avid readers, providing generic suggestions that often miss the mark and fail to satisfy their individual tastes.




Book Club Version 1

Our debut Shelf Book Club was established to foster connections among book lovers. It provides a space for our team to innovate, testing with users and incorporating their feedback to enhance the experience continually. As we iterate, we'll adapt based on real insights from our valued users, ensuring each update aligns with their needs and preferences.






















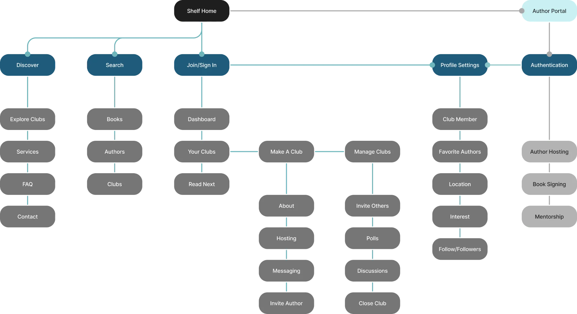
Site Structure

The team collaborated to develop user stories that encapsulate the full spectrum of the book club experience. This collective endeavor not only facilitated the creation of comprehensive narratives but also enabled us to envision a site map customized to meet the needs of members, hosts, and authors, while also considering scalability for future feature expansions.








Design System







Prior Explorations

Before finalizing Version 1's aesthetic, our design team and I explored numerous design iterations, aiming to embody "modernity" and "approachability." We undertook an extensive exploration, experimenting with design elements, color palettes, and typography choices to capture the contemporary and inviting atmosphere we sought. Our collaborative efforts led us through an iterative process, ensuring each design direction resonated with our vision and target audience.

























Outcome

Following its initial success, Shelf Book Club experienced a pivot in its product direction as the lockdown lifted. With a growing demand from members for in-person gatherings, Shelf Version 1 served as a pivotal stage for evaluating and refining our approach. Furthermore, positive feedback from users regarding author engagement has spurred our efforts to curate a diverse and robust author base, enriching Shelf with a comprehensive experience.



Endeavor Digital

Shelf Book Club

UX, Marketplace, Community
The Journey of Shelf Book Club - A Digital Sanctuary for Book Lovers

The Inception

In the rapidly evolving digital landscape, a team of passionate designers and literature enthusiasts set out to redefine the way readers engaged with books. Led by the VP of Product Design at Endeavor Digital, the creation of Shelf Book Club was born from a vision to create a digital space where book lovers could find solace, connection, and a thriving community centered around their shared love of literature.


The Challenge

As we immersed ourselves in the world of digital reading experiences, several critical pain points emerged that needed to be addressed:


The Isolation of Digital Reading: Despite the convenience of digital platforms, readers often felt disconnected from the rich human connections that traditionally enriched the reading experience through physical book clubs, libraries, and literary gatherings.


Information Overload: With an overwhelming abundance of content available online and offline, readers struggled to navigate the vast sea of literature. Finding books that genuinely resonated with their unique interests became an arduous and disheartening task.


Lack of Personalized Recommendations: Existing recommendation engines and algorithms failed to capture the nuanced preferences and eclectic tastes of true bibliophiles, leaving readers unsatisfied with generic, impersonal suggestions that fell short of their expectations.


Our Approach: Empathy and Discovery

To tackle these challenges head-on, we embarked on a journey of empathy and discovery, listening intently to the stories, dreams, and frustrations of our target audience. Through in-depth user interviews, focus groups, and immersive research methods, we gained invaluable insights that formed the foundation of Shelf Book Club's design and development.


Building a Warm and Inclusive Brand Identity

With a deep understanding of our users' needs and desires, we meticulously crafted a brand identity that exuded warmth, inclusivity, and boundless possibility. From the calming hues of our logo to the playful design elements and animations scattered throughout the platform, every aspect of Shelf Book Club's brand was carefully curated to invite readers into a welcoming space where they could feel seen, heard, and valued as members of a vibrant literary community.


Crafting a User-Centric Experience

Armed with our user insights, we set out to design an experience that would not only meet but exceed the expectations of our audience. Through an iterative design process that involved continuous user testing and feedback loops, we created a platform that seamlessly integrated personalized recommendations, vibrant community forums, and exclusive virtual author events, all tailored to the unique preferences and interests of each reader.


Key Features

Personalized Recommendations: Leveraging advanced algorithms and user data, Shelf Book Club offers highly personalized book suggestions that capture the nuanced preferences and reading habits of each individual user, ensuring a tailored and delightful discovery experience.


Vibrant Community Forums: At the heart of Shelf Book Club lies a thriving community of book lovers from around the world. Readers can engage in lively discussions, share insights, and connect with like-minded individuals, fostering a sense of belonging and camaraderie that transcends geographical boundaries.


Virtual Author Events (Shelf Version 2): Exclusive virtual events allow readers to interact directly with their favorite authors, ask questions, gain valuable insights into the creative process behind their beloved works, and even participate in live Q&A sessions, bringing the literary world to life in an immersive and engaging way.


Immersive Reading Experience: With seamless integration across devices, readers can immerse themselves in their favorite books anytime, anywhere, while enjoying a delightful and intuitive user experience that prioritizes readability, accessibility, and a distraction-free environment.


Navigating Complexity with Resilience

Our journey to bring Shelf Book Club to life was not without its challenges. The onset of the COVID-19 pandemic and the ever-evolving digital landscape presented unexpected obstacles that tested our team's resilience and adaptability. However, our unwavering commitment to our vision and our users' needs kept us steadfast in our mission.


Through close collaboration with users, an iterative design process, and a willingness to embrace change, we navigated the complexities of our journey with grace and grit, emerging stronger and more united than ever before. Despite the obstacles, our team remained dedicated to crafting a platform that would facilitate connections among book lovers amidst periods of social distancing and isolation.


The Impact and Future Vision

Presently, Shelf Book Club serves as a digital sanctuary for book enthusiasts worldwide, empowering them to establish meaningful connections with fellow readers, explore new literary discoveries, and immerse themselves in a vibrant community that honors the profound impact of storytelling.


Looking ahead, our dedication to continually evolving and enhancing our platform remains steadfast. We are committed to ensuring that Shelf Book Club remains a beloved haven for book lovers, bridging the gap between the digital and physical worlds, fostering global connections, and cultivating a community united by the enduring magic of literature.


Our vision for the future involves Shelf Book Club becoming a catalyst for literary exploration, serving as a space where readers can embark on transformative journeys, broaden their horizons, and find solace and inspiration within the pages of numerous stories. We aim to dismantle barriers and establish a genuinely inclusive and accessible literary experience, where diverse voices and perspectives are celebrated, and storytelling serves as a conduit for understanding, empathy, and personal growth.


Additionally, we are actively developing strategies to recruit a robust base of authors to engage in our book clubs. We recognize that readers crave direct engagement with authors to learn about their stories and viewpoints. This understanding informs our approach as we work to build a thriving community where authors can connect with their readers and vice versa.


Through user-centered design, ongoing innovation, and a profound respect for the written word, Shelf Book Club will continue to push the boundaries of what a digital reading experience can offer, reshaping how we interact with literature in the modern age.




Contribution

  • Design leadership
  • Design strategy
  • Design execution
  • User interviews
  • Work flow design
  • Product definition
  • Feature benchmarking
  • Feature definition
  • Interaction design
  • Visual design